首页
行业动态
产业新闻
行业动态
火腿文化
历史沉淀
技艺传承
火腿大事记
美食文化
相关文章
产业服务
品牌厂商
供需发布
证明商标许可
通知公告
关于我们
协会简介
联系我们
宣威火腿官网
主办单位:宣威火腿行业协会
您的位置:
首页 >>
技艺传承
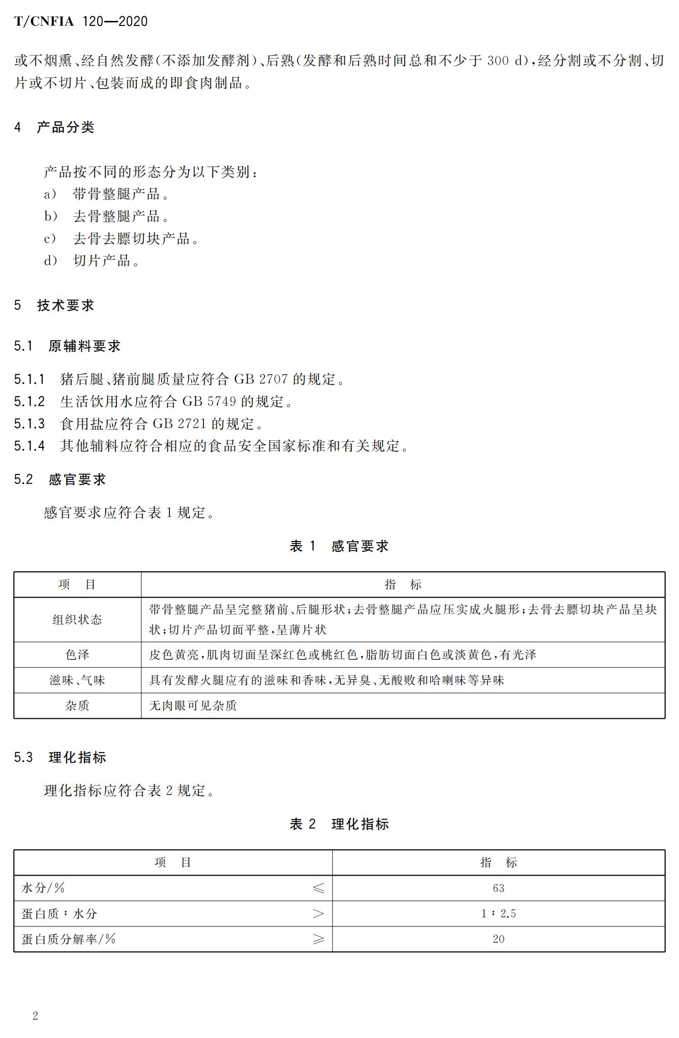
行业标准《即食发酵火腿》
技艺传承
2022-04-06 11:27:59
阅读量 (
)
转载请联系并注明出处:
http://127.0.0.1/htwh/BOA96x7W
上一篇
【宣威火腿系列谈】腌制历史
下一篇
道法自然——宣威火腿制作技艺
关注“宣威火腿”
公众号、微博、头条号
最新资讯
1
宣威 火腿加工工艺
2
《宣威风物荟萃》—— 宣威火腿制作技艺
3
【宣威火腿系列谈】腌制历史
4
行业标准《即食发酵火腿》
5
道法自然——宣威火腿制作技艺
地址:宣威市兴和城6栋2楼
传真:0874-7124815
电话:0874-7124815
邮编:655400
技术支持:DONDZ冬子科技
主办单位:宣威火腿行业协会
邮箱:xwhtcybgs@163.com
滇ICP备2020008849号-1
滇公网安备 53038102530500号
微信公众号
使用微信扫一扫关注
官方微博
官方头条号
手机访问
手机扫一扫访问移动版
留言反馈
在线客服
专业的客服团队,欢迎在线资讯
客服时间: 9:00 - 18:00
客服一
客服二
客服三(zhdong99)
返回顶部
滇公网安备 53038102530500号